Product Series
推薦產品
河南華東起重機械設備公司
服務熱線:400 086 9590
公司:河南華東起重機械設備有限公司
聯系人:賈經理
聯系電話:13903802779
地址:河南新鄉市封丘縣起重機工業園區
當前位置: 起重機 > 起重機文章
電動葫蘆檢修工作常識與鋼絲繩電動葫蘆安全檢查表
時間:2025-05-27來源:起重機廠家瀏覽次數:1
電動葫蘆檢修常識了解,我們在長期使用電動葫蘆期間,免不了要對其進行檢修工作,這是為了更好的使用電動葫蘆而做的。在檢修設備的時候,還要注意一些檢修常識,下面河南鴻升起重給大家看一看電動葫蘆檢修常識和鋼絲繩電動葫蘆安全檢查表供大家參考:
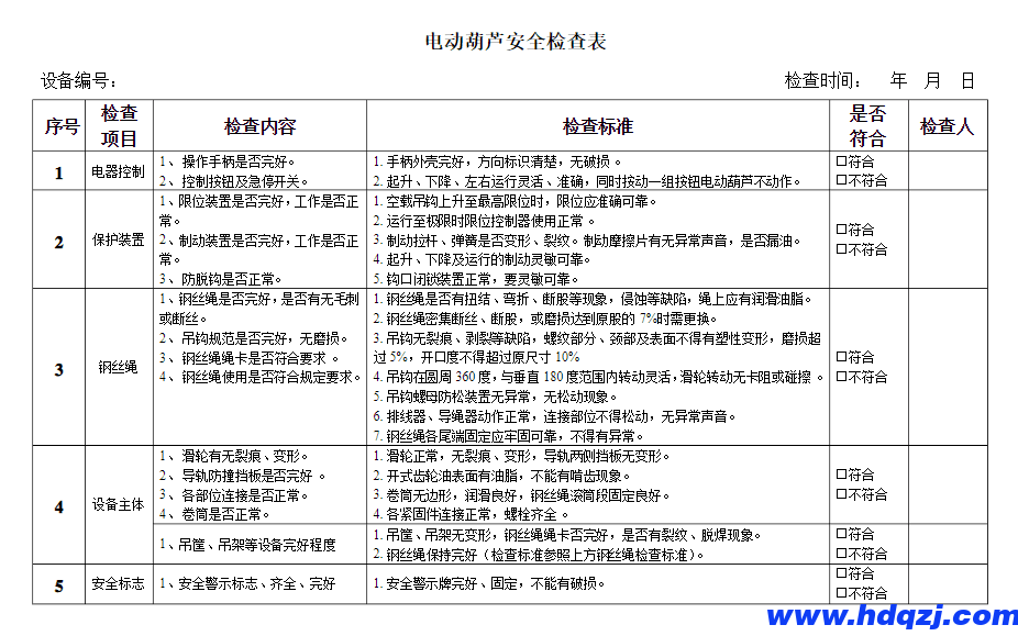
鋼絲繩電動葫蘆安全檢查表:

電動葫蘆檢修常識:
1、、電動葫蘆的檢修和維護應該由了解過具體檢修過程,以及了解電動葫蘆各部分結構者進。對每個部件的檢查或潤滑工作應由熟悉的人來,不可由不了解的人員隨意拆裝。
2、對電動葫蘆做的檢查和修理要做記錄表。同時檢修過的設備應再次進行空載試驗,確認工作正常以及制動可靠才可正常使用。
3、有損壞部件需要更換時,可購買原廠匹配零件,以保證使用設備的性能和安全可靠。
4、檢修設備時難免會留下一些雜物,可對場地進行清潔,確保文明施工和檢修。
電動葫蘆檢修工作很重要,可以給我們記錄下設備的使用狀況,可以及時發現異常及時解決。如果您還有對電動葫蘆有什么不了解的問題,或是想要購買設備,可以隨時聯系我們咨詢。




















